LIFESTYLE熱門話題
口罩新制12/1上路!8大類場所未戴口罩最高罰1萬5,健身房也要嗎?
by Ren-更新
Photo / pexels.com、疾病管制署

12/1正式上路的秋冬防疫專案,關於戴口罩方面,最重要的就是有8大類場所必須戴口罩規定,經勸導不聽者,將依違反傳染病防治法,由地方政府裁罰新臺幣3千元以上1萬5千元以下罰鍰。

延伸閱讀:
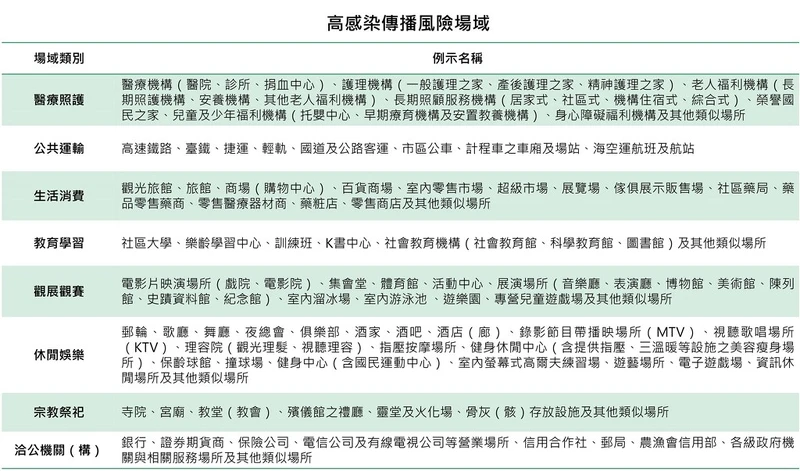
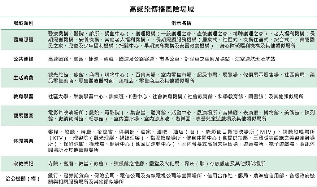
以下是8大類場所強制戴口罩地區
1. 醫療照護
醫療機構(醫院、診所、捐血中心)、護理機構(一般護理之家、產後護理之家、精神護理之家)、老人福利機構(長 期照護機構、安養機構、其他老人福利機構)、長期照顧服務機構(居家式、社區式、機構住宿式、綜合式)、榮譽國 民之家、兒童及少年福利機構(托嬰中心、早期療育機構及安置教養機構)、身心障礙福利機構及其他類似場所
2. 公共運輸
高速鐵路、臺鐵、捷運、輕軌、國道及公路客運、市區公車、計程車之車廂及場站、海空運航班及航站
3. 生活消費
觀光旅館、旅館、商場(購物中心)、百貨商場、室內零售市場、超級市場、展覽場、傢俱展示販售場、社區藥局、藥 品零售藥商、零售醫療器材商、藥粧店、零售商店及其他類似場所
4. 教育學習
社區大學、樂齡學習中心、訓練班、K書中心、社會教育機構(社會教育館、科學教育館、圖書館)及其他類似場所
5. 觀展觀賽
電影片映演場所(戲院、電影院)、集會堂、體育館、活動中心、展演場所(音樂廳、表演廳、博物館、美術館、陳列 館、史蹟資料館、紀念館)、室內溜冰場、室內游泳池 、遊樂園、專營兒童遊戲場及其他類似場所
6. 休閒娛樂
郵輪、歌廳、舞廳、夜總會、俱樂部、酒家、酒吧、酒店(廊)、錄影節目帶播映場所(MTV)、視聽歌唱場所 (KTV)、理容院(觀光理髮、視聽理容)、指壓按摩場所、健身休閒中心(含提供指壓、三溫暖等設施之美容瘦身場 所)、保齡球館、撞球場、健身中心(含國民運動中心)、室內螢幕式高爾夫練習場、遊藝場所、電子遊戲場、資訊休 閒場所及其他類似場所
7. 宗教祭祀
寺院、宮廟、教堂(教會)、殯儀館之禮廳、靈堂及火化場、骨灰(骸)存放設施及其他類似場所
8. 洽公機關
銀行、證券期貨商、保險公司、電信公司及有線電視公司等營業場所、信用合作社、郵局、農漁會信用部、各級政府機 關與相關服務場所及其他類似場所
在強制佩戴口罩的場所內,如果要飲食怎麼辦?
如果該場所允許飲食,可以在與不特定人保持社交距離(室內1.5公尺,室外1公尺),或有適當阻隔設備(如隔板)之情形下,於飲食期間暫時取下口罩,飲食完畢就立即戴上口罩。如果該場所本來就禁止飲食,請遵守規定並全程佩戴口罩。
在航班、高鐵及台鐵車廂等有飲食需求的話,應該怎麼辦?
在可飲食之公共運輸車廂或海空運航班中,在與不特定人保持社交距離(室內1.5公尺,室外1公尺),或有適當阻隔設備(如隔板)或社交距離內不特定人均有佩戴口罩之情形下,可暫時取下口罩飲食,飲食期間不交談,並於飲食完畢須立即戴上口罩。
戶外場所較空曠且空氣流通,需要佩戴口罩嗎?
即使不是前往八大類高感染傳播風險的場域,為了自身的健康,仍應落實防疫新生活運動,在無法保持社交距離時,自主佩戴口罩,並配合業者、管理單位或是活動主辦單位的防疫措施。
健身休閒場所活動的民眾需要戴口罩嗎?
健身房、游泳池、三溫暖、溫泉……等健身休閒場所,其活動性質無法全程佩戴口罩。請民眾配合實聯制、體溫量測、手部消毒等防疫措施。也請民眾在活動前後(如使用健身器材前後、游泳前熱身及上岸後、進出浴池或蒸氣室前後……等)應戴上口罩,活動時再取下,並盡量與他人保持社交距離。
更多戴口罩規定可上疾管署網站查詢
延伸閱讀:
- 屈臣氏推出5片裝豹紋口罩!迷幻斑馬、甜美豹紋兩款特殊色,還有螢光系列口罩上市
- 迪士尼米奇口罩超萌上市!酷黑滿版米奇花色,11/30正式開賣
- 中衛推出聖誕限量口罩啦!全新酒紅色「緋紅雪花」,低調奢華11/21開賣
- 世界名畫醫療口罩太美了!集結梵谷《星夜》、孟克《吶喊》等28款精品級名畫口罩,每一款都捨不得戴呀
