LIFESTYLE閱讀
經常沒胃口、火燒心、吃油炸食物會反胃,代表你「胃弱」!日本名醫公開NG行為&食物、正確用藥方式,你做對了嗎?
by Benny-更新
Photo/Pexels、Pixabay、高寶文化

文/池谷敏郎《胃弱使用說明書:解除消化不良、胃食道逆流、胸悶、壓力型胃痛,日本名醫認證的顧胃指南》、出版社/高寶書版
意外地有很多人都是「隱性胃弱」
有些人經常「胃隱隱作痛、想吐」、「刺痛」、「稍微吃一點就覺得很脹」、「吃烤肉、油炸食物就會反胃」、「沒有食慾」,相對地也有人是「沒辦法盡情地吃」、「吃不下早餐」、「吃完飯總覺得不舒服」、「有火燒心的感覺」。
這些就是胃弱的患者經常出現的部分症狀。你也有相同的困擾嗎?本書將因為某種原因導致胃(包含食道的一部分)無法正常運作、引起不適的狀況稱為胃弱。
經常因為胃部不適而苦惱的人,一定多少有點自覺:「我應該是胃弱一族吧!」然而,有些人也會認為:「吃油炸食物本來就會消化不良。這不算胃弱吧!」不過,這其實也是胃弱的症狀。因為,有這種症狀的人,本來就擁有容易引起胃部不適的條件。再加上飲食、壓力等損傷,容易使得胃部的不適變得明顯,這就是所謂的胃弱。如果胃完全沒問題,比平常多吃一點或是心裡有壓力,胃也應該完全沒有任何不適感才對。

像這樣,包含沒有發現自己胃弱的「隱性胃弱」族群在內,胃部不適的人意外地還不少。身為綜合內科醫師及心血管專科醫師,接觸過眾多病患後,我才開始有這樣的感覺。
詢問因高血壓、糖尿病來我的診所就診的患者:「最近覺得怎麼樣?」的時候,患者經常反饋:「這陣子胃經常不舒服……」、「沒什麼食慾」(這並不是因為高血壓或糖尿病影響到胃部。高血壓、糖尿病沒有這種自覺症狀,患者只是說出平時注意到的問題而已。)
針對這樣的患者,我會同時治療原本的疾病和胃的問題,在我指導患者包含顧胃飲食在內的生活習慣時(第6章會具體介紹內容),應對胃弱的方法累積得越來越多。
脫離胃弱一族,究竟有什麼好處呢?我們先從這一點開始思考吧!

改善胃弱就能提升生活品質以及健康的身體
不能盡情享受美食是一件很痛苦的事。好不容易品嚐了美食,餐後如果出現疼痛或不舒適的感覺也會令人不快,光是想到「餐後胃一定會很痛」就無法好好享用美食了。然而,治好胃弱,就能享受每天的飲食。一日三餐,一年三百六十五天就有一千零九十五餐可以從吃飯有壓力變成享受美食,這就是最大的優點。
享受每天的飲食也是提升QOL( Quality of Life=生活品質)的基本條件之一。也就是說,改善胃弱一定能讓生活變得更好。
胃部功能變好,能夠確實消化食物,腸道當然能輕鬆吸收營養。腸道吸收的營養進入血管,就會隨著血流提供養分給全身的細胞。另外,當你從「吃飯好痛苦」的壓力中解脫,副交感神經就會處於優勢,血管會因此擴張,血液就會流到身體的每個角落。因為營養充滿全身,所以體內的各種臟器的功能都會變好,皮膚、頭髮的狀況也會改善。
如果你覺得最近精力不足、無法消除疲勞,不妨試著以胃為目標改善生活習慣。

壓力為什麼對胃不好?
胃的工作機制會因為控制自律神經的壓力而停止運轉
自律神經的功能是調整內臟的機能。自律神經中有「交感神經」和「副交感神經」,副交感神經負責對內臟發出GO的指令,而交感神經則負責對內臟發出STOP的指令,兩者的功能完全相反。(圖表4)
工作太忙、人際關係不佳、努力也沒有獲得好評價,我們的生活環境中充滿很多精神上的壓力。另外,睡眠不足、運動後的肌肉疲勞、疾病等肉體上的痛苦也是一種壓力,冷暖溫差、氣壓急遽變化等環境與氣候狀況也是壓力來源。
感受到壓力時,身體為了對抗,交感神經就會開始作用,使身體進入戰鬥模式。另一方面,副交感神經會因此關閉,停止胃的消化活動。
解決壓力來源之後,讓身體休息、放鬆精神,副交感神經就會再度處於優勢,重新開啟消化活動。一直讓副交感神經處於優勢也不是好事,交感神經和副交感神經均衡地發揮功效,不只對胃有好處,對人體來說也是最理想的狀態。

然而,現代社會充滿壓力,精神上的壓力往往蜂擁而至。如此一來,交感神經一直處於優勢,副交感神經的活動受到抑制,消化活動就遲遲無法進行。
這種時候,就算用餐胃也會因為消化能力低落而無法脹大,讓人感覺到「飯後腹脹(吃一點就覺得飽)」。另外,胃的工作能力減弱,會讓胃消化的食物腸時間堆積在胃內。這就會導致「消化不良」。
再者,感受到壓力時,自律神經的功能會失調,胃也會跟著變得敏感。
一般而言,因為有胃黏液,所以就算分泌胃酸,胃也不會有痛感。然而,當胃過度敏感,即便胃酸正常分泌也會刺激胃部,導致產生痛覺。
還有另一個重點就是胃與血管之間的關係。胃和所有器官一樣,都擁有血管,也必須靠血液獲得營養和氧氣維持活動。然而,當人感受到壓力時,交感神經處於優勢,血管就會收縮。結果,使得血流不順暢,胃也無法獲得充足的營養與氧氣。
也就是說,壓力會導致血流受阻,對胃產生負面影響。

胃弱一族的聰明用藥方法
之前提過,胃部不適的人最好先做幽門螺桿菌的檢測。幽門螺桿菌若呈現陽性,只要完成殺菌療程,胃或許就能恢復健康。
確定不是幽門螺桿菌引起胃部不適後,有兩種選擇。
症狀強烈時或者持續一週以上時,請馬上到醫療機構就診。根據狀況不同,一般會請患者接受內視鏡檢查,確實掌握病因再開始治療。內視鏡檢查可能會發現逆流性食道炎,如果畫面上看不出異常,或許會診斷為FD或NERD。
症狀不強烈而且並非頻繁發病時,可以服用市售成藥,觀察二到三天。如果症狀持續沒有舒緩,請到醫療機構就診。
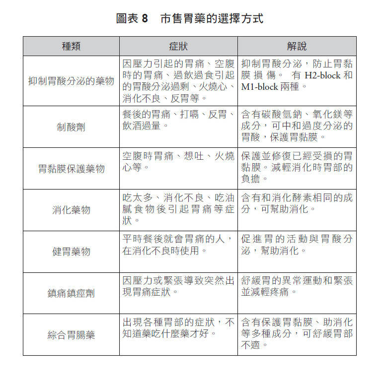
市售的胃藥有很多種類。譬如在醫院拿藥時,有那種和其他藥物一起服用「保護胃臟」的藥,而市售藥的種類也很多,應該有不少人不知道該怎麼選擇。
因此,本章整理了代表性的醫療用醫藥品(需要醫師處方籤或指示的藥品,也就是所謂的處方藥)和市售藥(一般用醫療品或在藥劑師指導下使用的指示藥)的基本選擇方式以及要注意的重點。

醫院開的處方胃藥
醫院開立的胃部醫療用醫藥品,主要有以下幾種:
.抑制胃酸分泌的藥物
抑制胃酸,防止胃酸刺激胃臟或逆流至食道。代表性的藥物有「氫離子幫浦阻斷劑(PPI)」和「H2受體阻抗劑(H2-block)」。PPI 抑制威酸分泌的作用比H2-block 更強。PPI 也是幽門螺桿菌殺菌療程中會使用的藥物。
.改善消化管運動機能的藥物
幫助胃部正常運動,讓胃能夠充分脹大,順利讓胃的內容物排出的藥物。神經傳導物質「乙醯膽鹼」能促進胃部運動。代表性的藥物有「GASMOTIN」。
GASMOTIN 會和神經傳導物質血清素的受體作用,促使乙醯膽鹼游離,讓胃部運動變得活躍。另外,「Acotiamide」可以提升乙醯膽鹼的效能,改善胃臟的活動,二○一三年時初次被國際認證為FD 的治療藥物。
.胃黏膜保護藥物
保護胃黏膜不被胃酸傷害或者修復胃黏膜的藥物。
.消化藥物
含有消化酵素,可幫助消化。
.制酸劑
中和胃酸、減緩胃酸的效用,抑制對胃黏膜的刺激,舒緩火燒心、反胃的症狀。
被診斷為FD之後,醫師幾乎都會開立配合症狀與強度的Acotiamide 或者PPI、H2-block。我的診所也經常使用GASMOTIN 和中藥「六君子湯」作為改善消化管運動機能的藥物。
GERD 主要會使用PPI。另外,也會同時搭配改善消化管運動機能的藥物以及胃粘保護藥物。
服藥一段時間後,如果症狀都沒有改善,主因可能在於壓力,所以有時也會使用抗焦慮劑或抗憂鬱藥。有不少患者在使用這類藥物之後,症狀很快就消失。
從這一點就可以知道,胃部疾病和壓力,尤其是精神狀態有很緊密的關係。順帶一提,因為抗焦慮劑或抗憂鬱藥舒緩症狀的患者,通常都是早上覺得不舒服,很多人表示「沒辦法吃早餐」、「早上會有火燒心的感覺」。

吃中藥也能緩解胃部不適
針對消化不良、食慾不振,中藥也能發揮一定功效。中藥是從大自然中的植物、動物、礦物中萃取有藥效的成分組合成的生藥。
西藥的用法是「這個症狀就用這種藥」,宛如方程式一般有固定的方式。相對而言,中藥的特徵則是「幫助胃部活動,同時也減輕精神方面的壓力」一種藥有多種功效。
建議胃弱一族服用的中藥名為「六君子湯」。這帖藥可以替疲憊的胃腸補「氣」,改善胃痛、消化不良、食慾不振、上腹悶痛的症狀。很適合體力欠佳、容易疲勞、手腳冰冷、平時就胃弱、沒有食慾、吃一點就飽的人。
容易因為壓力而導致胃部不適的人可以服用「半夏瀉心湯」,慢性腸胃不適、吃生冷的東西容易吃壞肚子的人則建議服用「胃苓湯」等中藥。

選擇市售藥物時的重點
市售藥物是患者為了自我照護,在自己負責的狀況下使用的藥品。我建議不要光靠外觀和廣告選擇,一定要仔細閱讀包裝上的資訊,按需求和藥劑師商量,選擇適合症狀的藥物。
市售的胃藥基本上和處方藥屬於同一類。大致的分類如下頁的內容所示,請各位參考。
前述提到的六君子湯和半夏瀉心湯也有以市售藥物的形式販售。
除了綜合胃腸藥以外,市售的胃藥基本上都含有修復胃黏膜、健胃效果等多種成分。不同商品有各自擅長的適應症,可以的話請和藥局的藥劑師商量後再選擇。和藥劑時商量時,別忘了告知平常固定服用的藥物並確認服藥的方法。
另外,即便是市售藥物,也會有副作用。如果服藥之後,症狀毫無改善,請立刻到醫療機構就診。

請接受胃部的檢查
很多人會說自己胃部不適,但又輕忽內視鏡的檢查。
接受內視鏡檢查就能正確判斷是否有感染幽門螺桿菌、有無胃炎、胃潰瘍的情形。萬一出現癌細胞,也能早期發現。沒有其他症狀卻覺得胃部不適,可以考量FD或NERD 的可能性,一邊尋找治療方法。
胃部不適雖然很痛苦,但換個角度來看,這也是接受檢查的絕佳機會。健康的時後做胃部檢查,不在健保給付的範圍內,需要自己花錢診療,但如果是在不適的狀況下接受檢查,就能獲得健保給付,這也是一大優點。請各位正面看待胃部不適,務必趁這個機會接受胃部的檢查。

「少量多餐」是NG 行為
每次吃東西,胃都會分泌胃酸,進行消化運動。包含零食和消夜在內,用餐次數越多,胃就越辛苦。
尤其是零食大多都是甜食或油膩的餅乾搭配含咖啡因的咖啡、茶一起食用。
後文會提到,甜食、油脂、咖啡因會對胃造成負擔,所以最好避免吃零食。
如果真的有點餓,我建議喝熱湯。
吃溫熱的東西時,進食速度不會太快,可以減輕胃的負擔,也不會讓胃受寒。
另外,胃弱、食量少的人可以透過湯品補充營養。在便利商店、超市可以買到速食味噌湯、雞蛋湯、燉煮大量蔬菜的蔬菜湯等各種湯品,只要倒入熱水即可享用,作法非常簡單。

請克制吃宵夜的衝動
胃的運動有兩種形式:一種是「餐後期收縮」。這是因用餐而引起的微弱收縮,會在餐後持續三到六個小時。另一種是餐後八到十小時的「空腹期收縮」。
這是從胃和十二指腸到肛門的強烈收縮,每次收縮約需要二十分鐘,空腹時每隔七十到八十分鐘就會收縮一次。這個機制的目的是為了清空食物殘渣和胃臟內的舊黏膜,保持胃腸整潔。
空腹期收縮容易出現在晚上,一般而言會在就寢時清空腸胃,以便準備迎接隔天早上的早餐。然而,當你吃了消夜,就難以出現強烈收縮了。另外,睡眠時會停止消化活動,所以就寢的這段時間食物會一直停留在胃中。當然就會引起消化不良、沒有食慾的症狀。
吃宵夜也會導致睡眠品質變差。睡眠不足和疲勞都會對身體造成壓力,使得交感神經處於優勢,削弱胃臟的活動機能。陷入這種惡性循環之後就很難脫離。
為了斬斷惡性循環,只能完全戒除消夜。即便覺得「肚子餓睡不著」也請忍耐,躺在床上嘗試「減輕壓力的4-7-8 呼吸」。你一定會自然而然地就入睡。接下來,隔天早上請試著吃一點早餐,然後多注意自己今天的表現。如果你感受到胃的狀況和工作表現都變好,或許這就會成為你回到理想循環的契機。

減輕壓力的「4-7-8 呼吸法」
這是畢業於哈佛大學的醫學博士安德魯‧ 威爾(Andrew Weil)提倡的呼吸法。透過呼吸緩解交感神經的緊繃,讓副交感神經處於優勢,目的在於進入深層的放鬆狀態。
方法非常簡單。用鼻子吸氣數到四,然後憋氣數到七。接著慢慢吐氣數到八。
重複三到四次,大約持續一分鐘就會想睡了。呼吸的話隨時隨地都能做,如果你覺得有點疲勞或焦躁,請試試看這個方法。

可多吃、該少吃食物大揭密
優格是「完全腸胃食物」
我稱呼優格為「完全胃腸食物」。原因在於優格含有豐富的優良蛋白質、乳酸菌、鈣質等營養成分。
蛋白質是組織身體的養分,對修復胃黏膜來說是不可或缺的原料。蛋白質由數種小分子的胺基酸組成,而優格蛋白質的胺基酸平衡絕佳,所以被認定是優良蛋白質。另外,優格中的部分乳蛋白會因為乳酸菌的作用分解成胺基酸,所以特色就是很好消化。光是這一點,優格對胃弱一族來說就是很令人欣喜的食品。
優格與肉類或魚類等其他蛋白質來源相比脂肪較少,所以不需要花太多時間消化。而且,乳脂肪的特徵就是比其他脂肪更好消化。而且,如果在意脂肪含量,也可選擇低脂或無脂的優格,那就更好消化了。
優格除了富含蛋白質、乳酸菌之外,還有鈣質、維生素A、維生素B群,雖然含量少,但可以一次補充多種營養。覺得有點餓的時候,優格也很方便享用,可以對胃不造成負擔的狀況下獲得滿足感。

「食物中的胃藥」—高麗菜
高麗菜可以說是「食物中的胃藥」。高麗菜中富含碘甲基甲硫基丁氨酸(維生素U),這種成分是調製胃藥時的知名營養素。碘甲基甲硫基丁氨具有保護、促進修護胃黏膜的功效。
另外,切碎或咀嚼高麗菜時,高麗菜中的酵素會作用,產生溶血磷脂酸(LPA)。LPA 能讓細胞增殖,促進胃部的修復。
維生素U和製造LPA 的酵素都很怕熱,所以吃高麗菜的時候要切碎生食。為了讓高麗菜確實消化、吸收其中的成分,仔細咀嚼很重要。
順帶一提,維生素U不只存在於高麗菜,萵苣、巴西利、蘆筍、花椰菜、青海苔,甚至有點令人意外的牛奶、優格都含有維生素U。
有效消滅幽門螺桿菌—花椰菜苗
青花椰苗(花椰菜幼苗)因為富含各種營養素,最近備受矚目。其中最亮眼的成分就是「萊菔硫烷」(sulforaphane)。萊菔硫烷因為抗氧化能力強、具有抗癌功效,所以廣為人知。
讓幽門螺桿菌感染者一天吃兩盒青花椰苗(約一百公克),發現幽門螺桿菌的量減少,也改善了幽門螺桿菌引起的胃炎。
除此之外,牛磺酸也具有抑制幽門螺桿菌造成的胃炎、胃潰瘍效果,是能量飲料常見的原料。像花枝、章魚、牡蠣等食品中都富含牛磺酸。
針對因壓力或酒精而變脆弱的胃臟細胞,牛磺酸具有延長壽命的功效。不過,牛磺酸一旦加熱就會失效,最好是生食,不過生食花枝和章魚對消化不利,胃臟虛弱時吃生牡蠣也有風險。萊菔硫烷和牛磺酸兩者較之下,還是萊菔硫烷比較能安心攝取。

注意青蔥的食用方法,小心不要吃太多!
青蔥和洋蔥、蒜頭等食物中含有辣味成分二烯丙基硫化物(Diallyl sulfide,DAS),這就是獨特氣味和辣味的來源。切洋蔥時會覺得眼睛痛,也是因為二烯丙基硫化物的刺激。
二烯丙基硫化物會讓血液暢通,幫助吸收對恢復疲勞很有效果的維生素B1,具有非常優秀的功效。雖然也有抑制幽門螺桿菌的效果,不過刺激性強,胃弱一族如果大量食用大蒜、洋蔥絲、提味的青蔥,就會過度刺激胃黏膜,導致胃痛、火燒心、想吐的症狀。
胃臟狀況不好的時候,最好用泡水、加熱的方式減輕二烯丙基硫化物的作用或者暫時不要吃。
順帶一提,「醋洋蔥」和「醋生薑」因為有促進血液循環和瘦身的效果而蔚為話題,但洋蔥、生薑、醋本身對胃臟的刺激強烈,所以不建議胃弱一族食用。

不只咖啡,任何含咖啡因的飲料都要小心
說到咖啡因,大家都會想到是咖啡的主成分,但紅茶、綠茶、烏龍茶、可樂當中都含有咖啡因。每一百毫升中的咖啡因含量,咖啡為六十毫克、紅茶約為三十毫克、煎茶約為二十毫克,而玉露茶竟然含有一百六十毫克,比咖啡的含量還多。順帶一提,一般的可樂含量為十毫克,能量飲料則含有三十至三百毫克不等的咖啡因。(摘自食品安全委員會資料概要)
咖啡因具有促進胃酸分泌的功能,所以胃酸分泌過多、胃黏膜對胃酸敏感的人必須特別小心。
小時候,我每次都在吃祖母準備的零食時,出現火燒心的症狀,現在回想起來,其中一個原因就是綠茶。因為祖母在準備麻糬或蒸地瓜等零食時,一定會泡綠茶給我喝。
而且,巧克力和可可也都含有咖啡因。如果你在吃完零食之後會出現胃痛或火燒心的症狀,那就需要重新審視一下零食的內容了。

放鬆身心的「殭屍體操-不要不要運動」
「殭屍體操」是我從以前就一直推廣的有氧運動。最近在NHK WORLDJAPAN節目中被介紹,書籍也翻譯成亞洲各國語言出版販售,世界各國都在實踐這種運動。
殭屍體操的特徵就是任何人都能輕鬆做,運動量是走路的三倍,而且能讓身心都放鬆。那麼就趕快來試試看,殭屍體操的上半身動作「不要不要運動」吧!
腹部下方維持穩定,搖晃放鬆的肩膀和手臂,看起來是不是很像僵屍呢?
透過這組動作,可以讓肩膀和手臂自然卸除力道,達到放鬆的效果。也就是說,殭屍體操恰到好處的脫力感,不會在運動時過度刺激交感神經,而且運動後可以放鬆,讓副交感神經處於優勢,若副交感神經處於優勢,胃部的工作機能就會得到改善。
感受到壓力,使得交感神經處於優勢的時候、身體僵硬的時候、想消除壓力但太累沒辦法運動的時候,可以隨時隨地開始「不要不要運動」。
不要不要運動基本上是站著做,不過坐在椅子上或在家裡走來走去的時候也可以嘗試。

延伸閱讀:
